
2025年第三季度,Micro LED微显示技术持续升温,成为显示产业关注的焦点。从产品技术突破到重大项目落地,再到资本市场的持续加码,Micro LED微显示领域呈现出多点开花、加速落地的态势。回顾第三季度,有哪些Micro LED微显示技术动态值得关注?
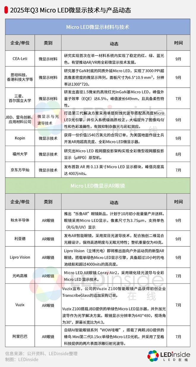
三季度,Micro LED微显示新技术与新产品动态频频,京东方华灿、JBD、Kopin、福州大学、三星等国内外产业链企业与大学机构继续推进Micro LED微显示技术的性能提升。
在下游AR眼镜应用端,企业也在纷纷推出搭载Micro LED微显示技术的AR眼镜新品,其中,LED显示屏知名企业利亚德,国内知名科技企业阿里巴巴旗下团队也展出了最新Micro LED AR眼镜产品。
另外,在6月底,美国AR眼镜企业Vuzix则宣布,其Micro LED AR智能眼镜获得了最新采购订单,将为听障人士打造了一款可提供实时字幕的智能眼镜产品,推动Micro LED AR智能眼镜应用持续进步。
三季度,多家Micro LED微显示以及AR眼镜完成最新融资,包括Mojo Vision、JBD、芯屏半导体、烟山科技、雷鸟创新、影目科技、XPANCEO。
其中,迪拜AR智能隐形眼镜开发商XPANCEO完成2.5亿美元(约合人民币18亿元)的A轮融资,资金将用于智能隐形眼镜的研发、产品设计及运营团队建设,并加快产品商业化进程。
另外,在收购动态方面,最值得注意的是8月份歌尔股份子公司歌尔泰克向英国企业Haylo提供不超1亿美元的有息借款,用以收购Micro LED企业Plessey的全部股权。
歌尔股份表示,此次投资是为了推动Micro LED相关技术和产品的成熟,支持公司AI智能眼镜和AR增强现实业务的未来发展。
项目进展方面,国兆光电、星钥半导体、觉远创智、Rokid的Micro LED微显示技术相关项目集中在9月份迎来新进度。
其中,星钥半导体在武汉光谷完成国内首条8英寸硅基氮化镓Micro LED芯片中试线的通线。
该项目采用8英寸硅基氮化镓LED外延技术,通过成熟的无损去硅技术可实现较高的良率,可实现8英寸硅基氮化镓晶圆生产能力1.2万片/年。同时产线英寸CMOS半导体芯片工艺高度兼容,生产产品可应用于AR/MR眼镜。
在项目合作方面,国内显示企业TCL华星、赛富乐斯相继与美国AR眼镜企业Vuzix达成合作。
其中,TCL华星与Vuzix达成长期战略合作伙伴关系,共同打造一个集成了TCL华星先进Micro LED微显示器与Vuzix光波导技术的完整光学显示解决方案,为全球智能眼镜OEM及消费电子品牌提供一个易于集成、可快速量产的模块化选择,从而显著降低AR眼镜的开发门槛,加速产品的市场化进程。
而赛富乐斯则与Vuzix联合开发高性能光学解决方案,将赛富乐斯的T1-0.13英寸单绿色Micro LED微显示屏与Vuzix光波导技术与整机设计能力相结合,加速新一代AI/AR智能眼镜的商业化。
2025年,从产业链到应用终端,Micro LED微显示技术发展持续加速,Micro LED微显示规模化应用时代是否即将来临?
10月30日,TrendForce集邦咨询旗下LEDinside及集邦Display将联合在深圳主办2025自发光显示产业研讨会。届时,TrendForce集邦咨询万雯将发表《近眼显示技术趋势与产业动态分析》主题演讲,深入分析Micro LED在近眼显示技术最新发展进度,解读未来近眼显示市场的机遇与挑战。
更多Micro LED市场趋势与数据,点击小程序了解《2025 Micro LED显示与非显示应用市场分析》报告。
特别声明:以上内容(如有图片或视频亦包括在内)为自媒体平台“网易号”用户上传并发布,本平台仅提供信息存储服务。
陈震车祸比亚迪车主妻子发声:丈夫多处骨折!陈震回应:全力配合、做好后续工作、补偿损失
“老公多处骨折,往后日子不知道该怎么过”,比亚迪司机家属发声,陈震再次道歉
坚持只吃水果8年,27岁波兰女子巴厘岛酒店去世:体重仅22公斤,指甲变黄牙齿腐烂
双胞胎哥哥在杭州东站被陌生女子抱走?派出所全员出动,20分钟锁定“嫌疑人”,万万没想到……
SiPearl推出欧洲首款80核军民两用主权处理器 预计2027年投入应用
惊爆UCL超额录取国际学生!强迫200名中国学生推迟入学到2026年?
《编码物候》展览开幕 北京时代美术馆以科学艺术解读数字与生物交织的宇宙节律